安全工程师
科目选择
取消
工程资料库
一级建造师
二级建造师
一级造价师
一级消防工程师
安全工程师
医学资料库
执业药师
执业护士
初级护师
主管护师
自考资料库
行政管理专科
行政管理本科
汉语言专科
汉语言本科
会计专科
会计本科
工商管理专科
工商管理本科
成考资料库
高起点专/本
专升本
经济师资料库
初级经济师
中级经济师
金融资料库
基金从业
证券从业
银行从业
会计资料库
初级会计职称
中级会计职称
注册会计师
社工资料库
初级社会工作者
中级社会工作者
其它资料库
教师资格
AI资料库
基金从业
证券从业
银行从业
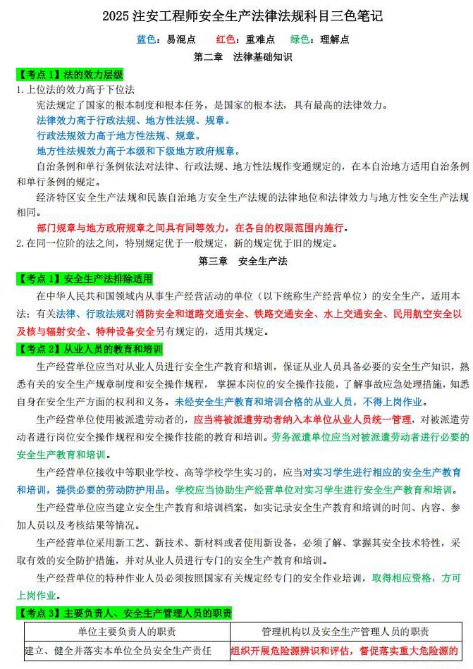
速背!中级注安《法律法规》必背三色笔记
阅读数:11275
今日限时免费
(
00时 00分 00秒
后恢复原价¥0.0)
点击查看全文
相关阅读
·
2026年中级注安《法律法规》教材变动预测
会员专享
阅读:11509
·
2026年中级注安-法律法规-基础自测卷
会员专享
阅读:13467
·
中级注安《安全生产法律法规》时间数字考点
会员专享
阅读:9169
·
中级注安《安全生产法律法规》速记口诀
阅读:10330
·
2025中级注安《法律法规》真题及答案(全)
真题
阅读:11657
·
2023中级注安《法律法规》真题及答案【全】
真题
阅读:11547
·
中级注安《安全生产法律法规》十年真题考点
阅读:10274
暂无更多
1000万学子39天拿证,你也可以
安全工程师万题库
-
考证通关大杀器!
立即打开