安全工程师
科目选择
取消
工程资料库
一级建造师
二级建造师
一级造价师
一级消防工程师
安全工程师
医学资料库
执业药师
执业护士
初级护师
主管护师
自考资料库
行政管理专科
行政管理本科
汉语言专科
汉语言本科
会计专科
会计本科
工商管理专科
工商管理本科
成考资料库
高起点专/本
专升本
经济师资料库
初级经济师
中级经济师
金融资料库
基金从业
证券从业
银行从业
会计资料库
初级会计职称
中级会计职称
注册会计师
社工资料库
初级社会工作者
中级社会工作者
其它资料库
教师资格
AI资料库
基金从业
证券从业
银行从业
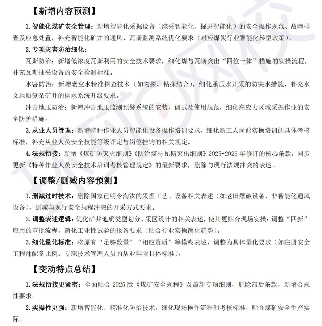
2026中级注安《煤矿安全》教材变动预测
阅读数:7654
今日限时免费
(
00时 00分 00秒
后恢复原价¥0.0)
点击查看全文
相关阅读
·
中级注安《专业实务-煤矿安全》时间数字考点
阅读:1236
·
2026年中级注安《煤矿安全》速记口诀
阅读:2348
暂无更多
1000万学子39天拿证,你也可以
安全工程师万题库
-
考证通关大杀器!
立即打开