一级建造师
科目选择
取消
工程资料库
一级建造师
二级建造师
一级造价师
一级消防工程师
安全工程师
医学资料库
执业药师
执业护士
初级护师
主管护师
自考资料库
行政管理专科
行政管理本科
汉语言专科
汉语言本科
会计专科
会计本科
工商管理专科
工商管理本科
成考资料库
高起点专/本
专升本
经济师资料库
初级经济师
中级经济师
金融资料库
基金从业
证券从业
银行从业
会计资料库
初级会计职称
中级会计职称
注册会计师
社工资料库
初级社会工作者
中级社会工作者
其它资料库
教师资格
AI资料库
基金从业
证券从业
银行从业
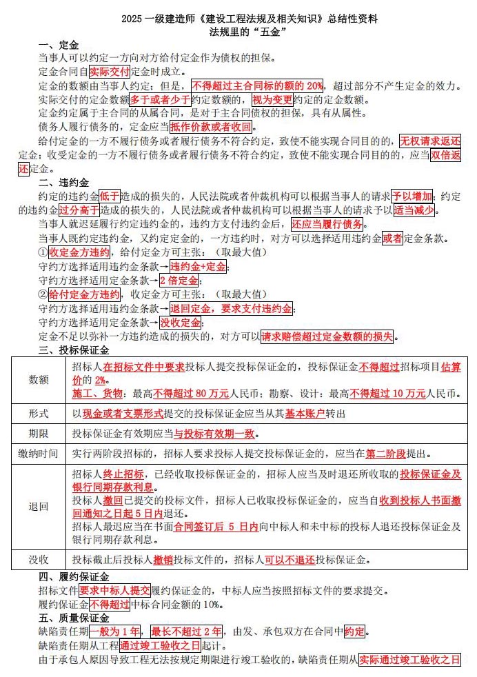
一级建造师考试《工程法规》总结性资料
阅读数:11250
今日限时免费
(
00时 00分 00秒
后恢复原价¥0.0)
点击查看全文
相关阅读
·
2025年一级建造师-工程法规-真题考点
推荐
阅读:12377
·
2026年一级建造师《法规》图文考点总结
阅读:11193
·
2026年一建《工程法规》教材新增考点汇总
会员专享
阅读:13159
·
2026年一级建造师《工程法规》基础测试卷
摸底检测
阅读:12186
·
2026年一级建造师《工程法规》难度说明
入门必看
阅读:10171
·
2026一级建造师《工程法规》教材对比明细
教材变动
阅读:10199
·
一建考试《工程法规》必背三色笔记
阅读:106269
·
2025年一建【工程法规】真题及答案(全)
真题
阅读:11819
·
一级建造师【工程法规】考点一本通
必背
阅读:1077
·
一级建造师【工程法规】必刷500题
刷题
阅读:1198
暂无更多
1000万学子59天拿证,你也可以
一建万题库
-
考证通关大杀器!
立即打开