执业药师
科目选择
取消
工程资料库
一级建造师
二级建造师
一级造价师
一级消防工程师
安全工程师
医学资料库
执业药师
执业护士
初级护师
主管护师
自考资料库
行政管理专科
行政管理本科
汉语言专科
汉语言本科
会计专科
会计本科
工商管理专科
工商管理本科
成考资料库
高起点专/本
专升本
经济师资料库
初级经济师
中级经济师
金融资料库
基金从业
证券从业
银行从业
会计资料库
初级会计职称
中级会计职称
注册会计师
社工资料库
初级社会工作者
中级社会工作者
其它资料库
教师资格
AI资料库
基金从业
证券从业
银行从业
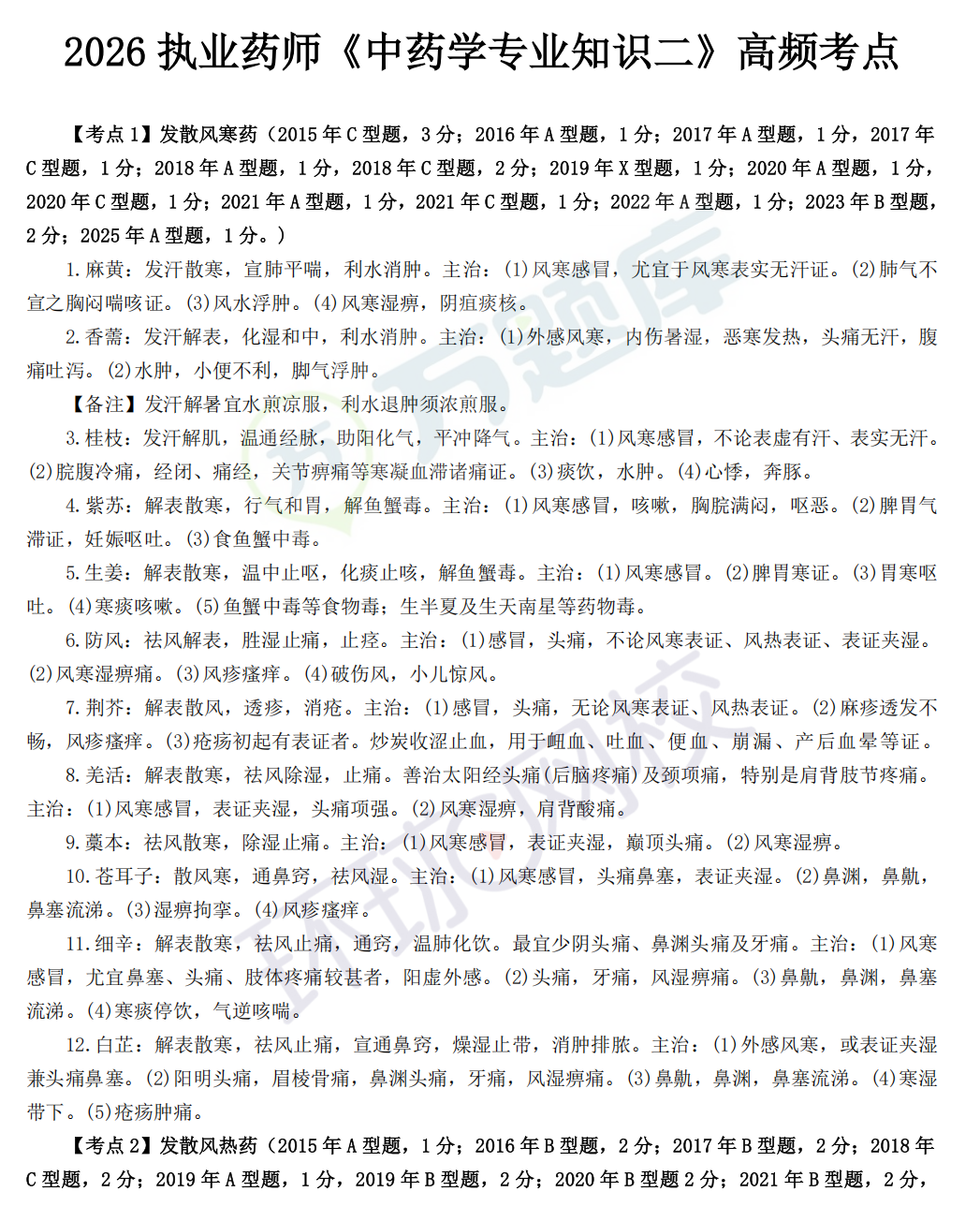
2026年执业药师《中药二》必背高频考点
阅读数:10646
今日限时免费
(
00时 00分 00秒
后恢复原价¥0.0)
点击查看全文
相关阅读
·
2026执业药师【中药二】基础测试100题
摸底检测
阅读:7023
·
2025执业药师《中药专业知识二》考情分析
阅读:4619
·
2026年执业药师《中药二》新旧教材变动
教材变动
阅读:7558
·
执业药师《中药学知识二》速记口诀
快速记忆
阅读:9941
·
2025年执业药师【中药二】真题及答案(全)
真题
阅读:11391
·
执业药师【中药二】章节习题第二章
章节题
阅读:626
·
执业药师【中药二】章节习题第一章
章节题
阅读:622
·
执业药师【中药二】学习打卡表
阅读:601
·
执业药师【中药二】必背三色笔记
背诵涨分
阅读:1252
·
执业药师《中药学专业知识二》必背黄金考点
阅读:1238
暂无更多
1000万学子59天拿证,你也可以
执业药师万题库
-
考证通关大杀器!
立即打开