一级造价师
科目选择
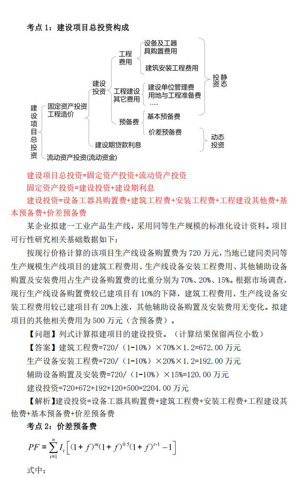
取消
工程资料库
一级建造师
二级建造师
一级造价师
一级消防工程师
安全工程师
医学资料库
执业药师
执业护士
初级护师
主管护师
自考资料库
行政管理专科
行政管理本科
汉语言专科
汉语言本科
会计专科
会计本科
工商管理专科
工商管理本科
成考资料库
高起点专/本
专升本
经济师资料库
初级经济师
中级经济师
金融资料库
基金从业
证券从业
银行从业
会计资料库
初级会计职称
中级会计职称
注册会计师
社工资料库
初级社会工作者
中级社会工作者
其它资料库
教师资格
AI资料库
基金从业
证券从业
银行从业
2026一级造价工程师-案例分析-必背40点
阅读数:10452
今日限时免费
(
00时 00分 00秒
后恢复原价¥0.0)
点击查看全文
相关阅读
一级造价师-土建安装案例分析-计算公式汇总
免费畅看
阅读:11677
·
2026年一级造价师《案例分析》考点默写本
背诵涨分
阅读:10542
·
2026一级造价师《案例分析》易混淆知识点
阅读:5534
·
2026一级造价师《案例分析》总结性资料
阅读:10459
·
2026一级造价师《安装/土建》案例特训题
推荐
阅读:1037
·
2025年一级造价师《案例分析》真题及答案
真题
阅读:10154
·
2025年一级造价《安装/土建案例》教材变动
新教材
阅读:1143
·
2024年一造《土建安装-案例》真题答案
估分
阅读:3118
·
2023年4月一造补考《案例》真题答案
真题答案
阅读:5704
·
【完整版】2024年一造《交通-案例》真题答案
真题答案
阅读:2137
暂无更多
1000万学子49天拿证,你也可以
造价师万题库
-
考证通关大杀器!
立即打开