一级造价师
科目选择
取消
工程资料库
一级建造师
二级建造师
一级造价师
一级消防工程师
安全工程师
医学资料库
执业药师
执业护士
初级护师
主管护师
自考资料库
行政管理专科
行政管理本科
汉语言专科
汉语言本科
会计专科
会计本科
工商管理专科
工商管理本科
成考资料库
高起点专/本
专升本
经济师资料库
初级经济师
中级经济师
金融资料库
基金从业
证券从业
银行从业
会计资料库
初级会计职称
中级会计职称
注册会计师
社工资料库
初级社会工作者
中级社会工作者
其它资料库
教师资格
AI资料库
基金从业
证券从业
银行从业
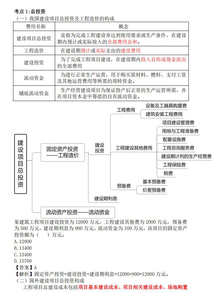
2026一级造价工程师-工程计价-必背40点
阅读数:11999
今日限时免费
(
00时 00分 00秒
后恢复原价¥0.0)
点击查看全文
相关阅读
·
2026一级造价师《工程计价》高频易错题
推荐
阅读:9009
·
2026年一级造价师-工程计价-考点默写本
会员专享
阅读:10994
·
2026年一级造价师【工程计价】学习打卡表
会员专享
阅读:13011
·
2026一级造价师《工程计价》易混淆知识点
阅读:9543
·
2026一级造价师-工程计价-数字公式汇总
专项总结
阅读:12664
·
2026一级造价师《工程计价》必背公式汇总
推荐
阅读:10641
·
2025一级造价《工程计价》真题及答案(全)
真题
阅读:11209
·
2025年一级造价师《工程计价》新教材变动
免费畅看
阅读:5341
·
一造《工程计价》易错考点
阅读:6223
·
2024年一造《工程计价》真题答案
估分
阅读:3347
暂无更多
1000万学子49天拿证,你也可以
造价师万题库
-
考证通关大杀器!
立即打开