一级造价师
科目选择
取消
工程资料库
一级建造师
二级建造师
一级造价师
一级消防工程师
安全工程师
医学资料库
执业药师
执业护士
初级护师
主管护师
自考资料库
行政管理专科
行政管理本科
汉语言专科
汉语言本科
会计专科
会计本科
工商管理专科
工商管理本科
成考资料库
高起点专/本
专升本
经济师资料库
初级经济师
中级经济师
金融资料库
基金从业
证券从业
银行从业
会计资料库
初级会计职称
中级会计职称
注册会计师
社工资料库
初级社会工作者
中级社会工作者
其它资料库
教师资格
AI资料库
基金从业
证券从业
银行从业
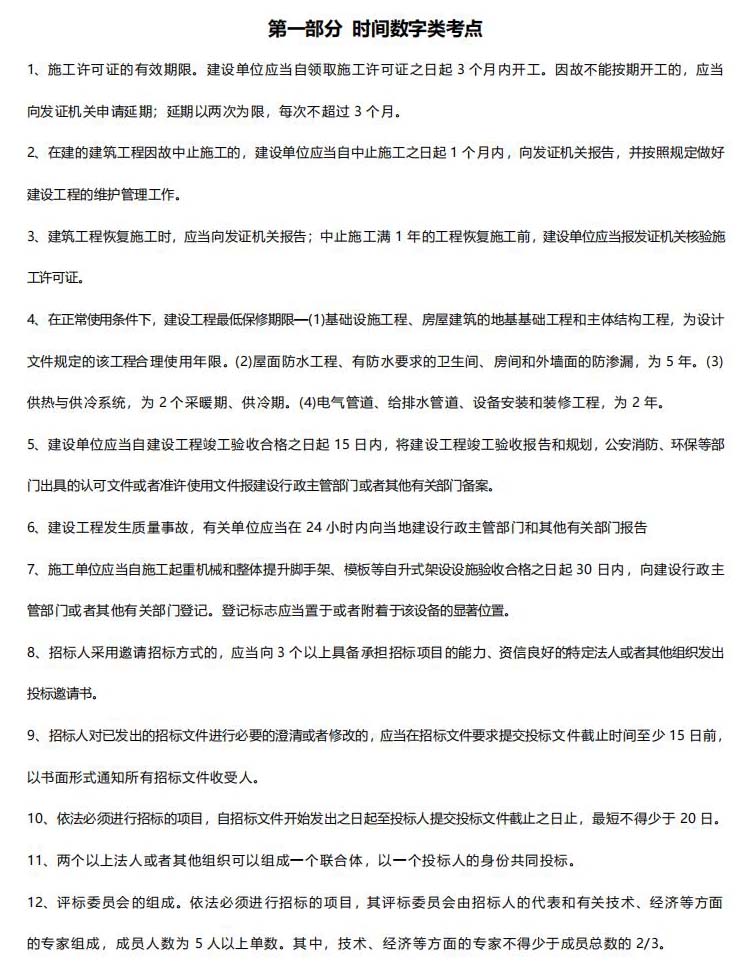
2026一级造价师-造价管理-数字公式汇总
阅读数:12663
今日限时免费
(
00时 00分 00秒
后恢复原价¥0.0)
点击查看全文
相关阅读
2026一级造价工程师-造价管理-必背40点
免费畅看
阅读:12538
·
2026一级造价师《造价管理》新版思维导图
阅读:10135
·
2026一级造价师《造价管理》高频易错题
推荐
阅读:10020
·
2026年一级造价师-造价管理-考点默写本
会员专享
阅读:11228
·
2026年一级造价师【造价管理】学习打卡表
会员专享
阅读:12354
·
2026一级造价师《造价管理》易混淆知识点
阅读:9539
·
2026一级造价师《造价管理》总结性资料
阅读:10458
·
2026一级造价师《造价管理》必背公式汇总
推荐
阅读:10657
·
2025一级造价《造价管理》真题及答案(全)
真题
阅读:11366
·
2025年一级造价师《造价管理》新教材变动
免费畅看
阅读:5135
暂无更多
1000万学子49天拿证,你也可以
造价师万题库
-
考证通关大杀器!
立即打开