中级经济师
科目选择
取消
工程资料库
一级建造师
二级建造师
一级造价师
一级消防工程师
安全工程师
医学资料库
执业药师
执业护士
初级护师
主管护师
自考资料库
行政管理专科
行政管理本科
汉语言专科
汉语言本科
会计专科
会计本科
工商管理专科
工商管理本科
成考资料库
高起点专/本
专升本
经济师资料库
初级经济师
中级经济师
金融资料库
基金从业
证券从业
银行从业
会计资料库
初级会计职称
中级会计职称
注册会计师
社工资料库
初级社会工作者
中级社会工作者
其它资料库
教师资格
AI资料库
基金从业
证券从业
银行从业
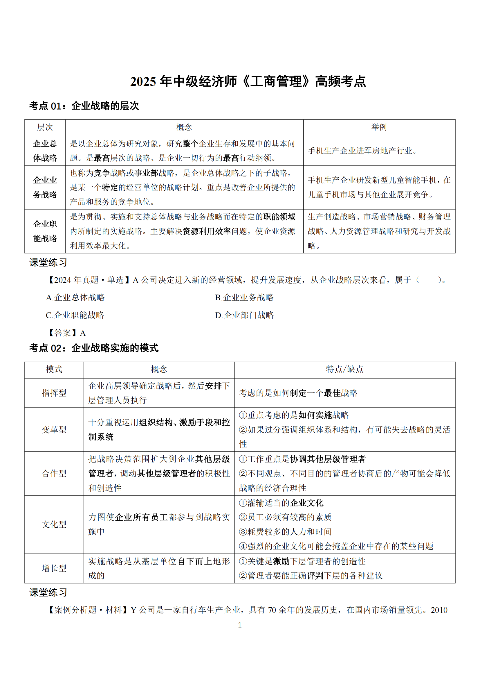
中级经济师《工商管理》高频考点
阅读数:81138
今日限时免费
(
00时 00分 00秒
后恢复原价¥9.9)
点击查看全文
相关阅读
2026中经《工商》必背高频考点
免费畅看
阅读:31472
·
2026中经-工商-历年真题100道及答案解析
会员专属
阅读:51005
·
26年中经《中级工商》考试大纲变动预测
会员专属
阅读:56009
·
2026中经-工商-知识点配题
会员专属
阅读:45030
·
2026中级经济师《工商》思维导图
阅读:11060
·
完整版2025中经《工商管理》真题答案11月2日下午
权威估分
阅读:11063
·
2025年中级工商真题考点速递
权威估分
阅读:11023
·
2025中经-工商-真题命中有图有真相11.2上午
权威估分
阅读:11047
·
95题2025中经《工商管理》真题答案11月2日上午
权威估分
阅读:11125
·
中经《工商》必背20页A4纸【名师力荐】
精品资料
阅读:41436
暂无更多
1000万学子59天拿证,你也可以
经济师万题库
-
考证通关大杀器!
立即打开