中级经济师
科目选择
取消
工程资料库
一级建造师
二级建造师
一级造价师
一级消防工程师
安全工程师
医学资料库
执业药师
执业护士
初级护师
主管护师
自考资料库
行政管理专科
行政管理本科
汉语言专科
汉语言本科
会计专科
会计本科
工商管理专科
工商管理本科
成考资料库
高起点专/本
专升本
经济师资料库
初级经济师
中级经济师
金融资料库
基金从业
证券从业
银行从业
会计资料库
初级会计职称
中级会计职称
注册会计师
社工资料库
初级社会工作者
中级社会工作者
其它资料库
教师资格
AI资料库
基金从业
证券从业
银行从业
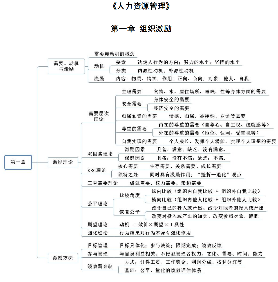
2026中级经济师《人力》思维导图
阅读数:11048
今日限时免费
(
00时 00分 00秒
后恢复原价¥9.9)
点击查看全文
相关阅读
26年中经《中级人力》考试大纲变动预测
免费畅看
阅读:56165
·
2026中经-人力-历年真题100道及答案解析
会员专属
阅读:51004
·
中经《人力》精粹八页纸,考前狂背
免费畅看
阅读:41973
·
中经【人力】历年重复考点!84分必背!
免费畅看
阅读:16248
·
2025中经《人力资源》真题答案11月1日下午共96道
权威估分
阅读:11451
·
中经《人力》考前必背200句
免费畅看
阅读:92799
·
2026中经-人力-知识点配题
会员专属
阅读:45062
·
2026中经《人力》必背高频考点
阅读:31059
·
2025中经《人力》真题考点11.2下午
权威估分
阅读:11035
·
完整版2025中经《人力资源》真题答案11月2日下午
权威估分
阅读:11082
暂无更多
1000万学子59天拿证,你也可以
经济师万题库
-
考证通关大杀器!
立即打开