登录
|
注册
首页
题库
打卡营
资料库
章节课
直播课
VIP直播课
VIP会员
APP下载
一级建造师
工程资料库
一级建造师
二级建造师
一级造价师
一级消防工程师
安全工程师
医学资料库
执业药师
执业护士
初级护师
主管护师
自考资料库
行政管理专科
行政管理本科
汉语言专科
汉语言本科
会计专科
会计本科
工商管理专科
工商管理本科
成考资料库
高起点专/本
专升本
经济师资料库
初级经济师
中级经济师
金融资料库
基金从业
证券从业
银行从业
会计资料库
初级会计职称
中级会计职称
注册会计师
社工资料库
初级社会工作者
中级社会工作者
其它资料库
教师资格
AI资料库
基金从业
证券从业
银行从业
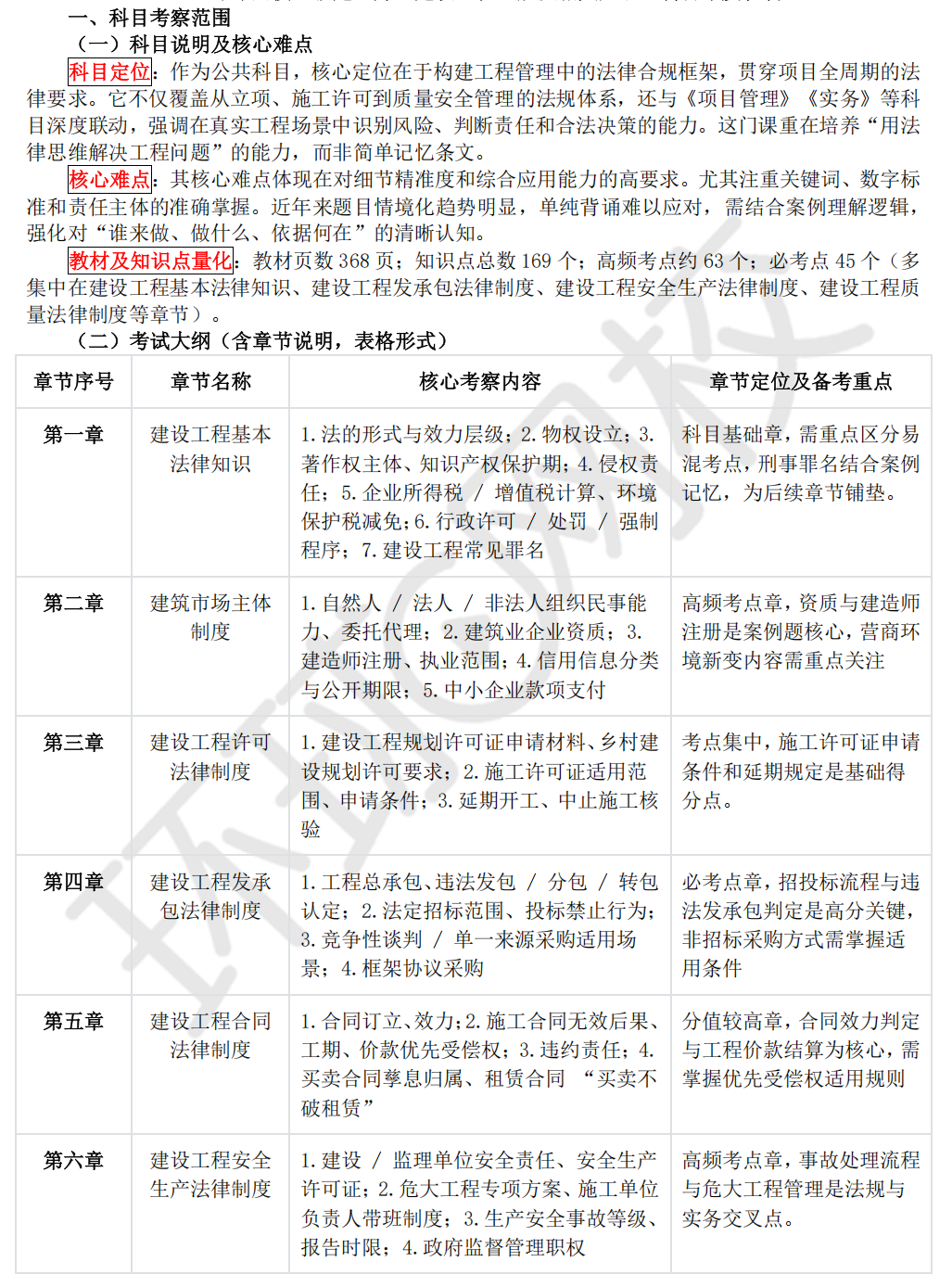
2026年一级建造师《工程法规》难度说明
阅读数:10174
今日限时免费
(
00时 00分 00秒
后恢复原价¥0.0)
点击查看全文
相关阅读
·
2026年一级建造师《法规》经典考题400道
会员专享
阅读:10051
·
2025年一级建造师-工程法规-真题考点
推荐
阅读:12393
·
2026年一级建造师《法规》图文考点总结
阅读:11198
·
2026年一建《工程法规》教材新增考点汇总
会员专享
阅读:13165
·
2026年一级建造师《工程法规》基础测试卷
摸底检测
阅读:12188
·
2026一级建造师《工程法规》教材对比明细
教材变动
阅读:10199
·
一建考试《工程法规》必背三色笔记
阅读:106273
·
2025年一建【工程法规】真题及答案(全)
真题
阅读:11820
·
一级建造师考试《工程法规》总结性资料
阅读:11252
·
一级建造师【工程法规】考点一本通
必背
阅读:1078
推荐使用万题库APP学习
扫一扫,下载万题库
免费领取考点资料〜
APP
微信扫一扫掌握
第一手重要消息
关于万题库
|
万题库大事记
|
网站声明
|
联系方式
|
帮助中心
京ICP证060677号 |
京ICP备15019602号-1
|
京公网安备11010802031217号
Copyright © 2014- 万题库(wantiku.com) 北京美好明天科技有限公司 |
营业执照信息
| 社会统一信用代码:91110 10832 72789 36N
出版物经营许可证新出发京批字第直170033号 | 网络文化经营许可证 京网文【2019】4924-537号 | 广播电视节目经营许可证 (京)字第08120号