登录
|
注册
首页
题库
打卡营
资料库
章节课
直播课
VIP会员
APP下载
初级会计职称
工程资料库
一级建造师
二级建造师
一级造价师
一级消防工程师
安全工程师
医学资料库
执业药师
执业护士
初级护师
主管护师
自考资料库
行政管理专科
行政管理本科
汉语言专科
汉语言本科
会计专科
会计本科
工商管理专科
工商管理本科
成考资料库
高起点专/本
专升本
经济师资料库
初级经济师
中级经济师
金融资料库
基金从业
证券从业
银行从业
会计资料库
初级会计职称
中级会计职称
注册会计师
社工资料库
初级社会工作者
中级社会工作者
其它资料库
教师资格
AI资料库
基金从业
证券从业
银行从业
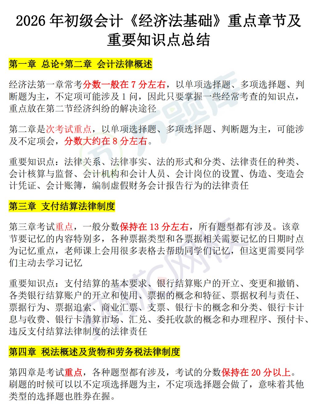
2026年初会《经济法基础》重点章节及知识点
阅读数:10322
今日限时免费
(
00时 00分 00秒
后恢复原价¥0.0)
点击查看全文
相关阅读
2026年初级会计师《经济法基础》学霸笔记
免费畅看
阅读:11360
·
2026初级会计《经济法基础》常用公式大全
会员专享
阅读:15044
·
2026初级会计《经济法基础》章节习题汇总
会员专享
阅读:11901
·
2025.5.20下午初会《经济法基础》真题及答案
真题
阅读:10356
·
2025.5.20上午初会《经济法基础》真题及答案
真题
阅读:10978
·
2025年5月20日初会《经济法基础》考情分析
阅读:9530
·
2025年5月19日《经济法基础》考情分析
阅读:6535
·
2025年5月17日《经济法基础》考情分析
阅读:7039
·
2025.5.19下午初会《经济法基础》真题及答案
真题
阅读:11061
·
2025.5.19上午初会《经济法基础》真题及答案
真题
阅读:11048
推荐使用万题库APP学习
扫一扫,下载万题库
免费领取考点资料〜
APP
微信扫一扫掌握
第一手重要消息
关于万题库
|
万题库大事记
|
网站声明
|
联系方式
|
帮助中心
京ICP证060677号 |
京ICP备15019602号-1
|
京公网安备11010802031217号
Copyright © 2014- 万题库(wantiku.com) 北京美好明天科技有限公司 |
营业执照信息
| 社会统一信用代码:91110 10832 72789 36N
出版物经营许可证新出发京批字第直170033号 | 网络文化经营许可证 京网文【2019】4924-537号 | 广播电视节目经营许可证 (京)字第08120号