登录
|
注册
首页
题库
打卡营
资料库
章节课
直播课
VIP会员
APP下载
初级护师
工程资料库
一级建造师
二级建造师
一级造价师
一级消防工程师
安全工程师
医学资料库
执业药师
执业护士
初级护师
主管护师
自考资料库
行政管理专科
行政管理本科
汉语言专科
汉语言本科
会计专科
会计本科
工商管理专科
工商管理本科
成考资料库
高起点专/本
专升本
经济师资料库
初级经济师
中级经济师
金融资料库
基金从业
证券从业
银行从业
会计资料库
初级会计职称
中级会计职称
注册会计师
社工资料库
初级社会工作者
中级社会工作者
其它资料库
教师资格
AI资料库
基金从业
证券从业
银行从业
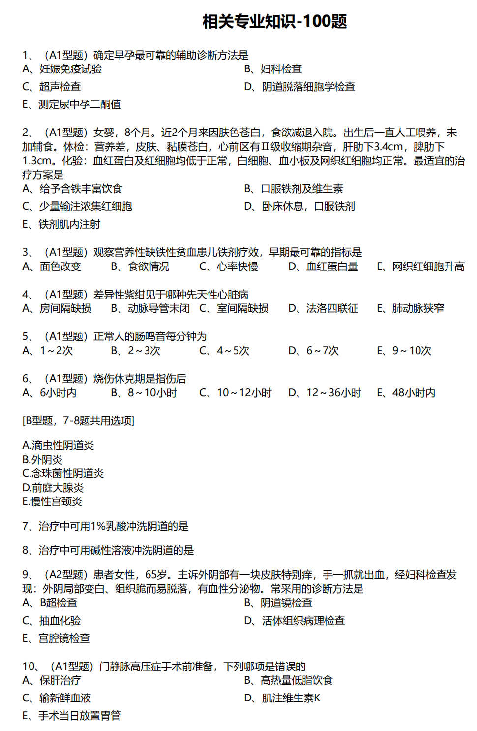
2026年初级护师抢分100题-相关专业知识
阅读数:11236
今日限时免费
(
00时 00分 00秒
后恢复原价¥0.0)
点击查看全文
相关阅读
2026年护师职称考试各疾病速记公式大全
免费畅看
阅读:14885
2026年初级护师考试-重点知识点区分记忆
免费畅看
阅读:12643
·
2026年初级护师抢分100题-专业实践能力
推荐
阅读:11237
·
2026年初级护师抢分100题-基础知识
推荐
阅读:11234
·
2026年初级护师抢分100题-专业知识
推荐
阅读:10234
·
2026年初级护师考试教材变动完整版
教材变动
阅读:32451
·
2026年初级护师考试“数字”考点大全
推荐
阅读:10526
·
历年常考!2026年初级护师必背200句
推荐
阅读:12433
·
2026年初级护师考试易出错考点总结
阅读:7975
·
速来背诵!初级护师核心考点总结汇总
推荐
阅读:6413
推荐使用万题库APP学习
扫一扫,下载万题库
免费领取考点资料〜
APP
微信扫一扫掌握
第一手重要消息
关于万题库
|
万题库大事记
|
网站声明
|
联系方式
|
帮助中心
京ICP证060677号 |
京ICP备15019602号-1
|
京公网安备11010802031217号
Copyright © 2014- 万题库(wantiku.com) 北京美好明天科技有限公司 |
营业执照信息
| 社会统一信用代码:91110 10832 72789 36N
出版物经营许可证新出发京批字第直170033号 | 网络文化经营许可证 京网文【2019】4924-537号 | 广播电视节目经营许可证 (京)字第08120号