登录
|
注册
首页
题库
打卡营
资料库
章节课
直播课
VIP会员
APP下载
中级会计职称
工程资料库
一级建造师
二级建造师
一级造价师
一级消防工程师
安全工程师
医学资料库
执业药师
执业护士
初级护师
主管护师
自考资料库
行政管理专科
行政管理本科
汉语言专科
汉语言本科
会计专科
会计本科
工商管理专科
工商管理本科
成考资料库
高起点专/本
专升本
经济师资料库
初级经济师
中级经济师
金融资料库
基金从业
证券从业
银行从业
会计资料库
初级会计职称
中级会计职称
注册会计师
社工资料库
初级社会工作者
中级社会工作者
其它资料库
教师资格
AI资料库
基金从业
证券从业
银行从业
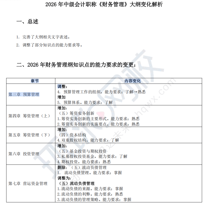
2026年中会《财务管理》大纲变化解析.
阅读数:42032
今日限时免费
(
00时 00分 00秒
后恢复原价¥9.9)
点击查看全文
相关阅读
中级《财务管理》这些知识点必须掌握
免费畅看
阅读:2030
推荐!中级会计《财务管理》公式总结
会员专享
阅读:1306
·
2025中会《财务管理》真题答案(9月8日第三批)
快速估分
阅读:1205
·
2025中会《财务管理》真题答案(9月7日第二批)
快速估分
阅读:1132
·
2025中会《财务管理》真题答案(9月6日第一批)
快速估分
阅读:1335
·
《财务管理》章节习题第四章:筹资管理(上)
会员专享
阅读:126
·
中级会计《财务管理》章节习题第三章
会员专享
阅读:431
·
中级会计《财务管理》章节习题第二章
会员专享
阅读:322
·
中级会计《财务管理》章节习题第一章
会员专享
阅读:422
·
《财务管理》高频考点:目标利润分析
会员专享
阅读:218
推荐使用万题库APP学习
扫一扫,下载万题库
免费领取考点资料〜
APP
微信扫一扫掌握
第一手重要消息
关于万题库
|
万题库大事记
|
网站声明
|
联系方式
|
帮助中心
京ICP证060677号 |
京ICP备15019602号-1
|
京公网安备11010802031217号
Copyright © 2014- 万题库(wantiku.com) 北京美好明天科技有限公司 |
营业执照信息
| 社会统一信用代码:91110 10832 72789 36N
出版物经营许可证新出发京批字第直170033号 | 网络文化经营许可证 京网文【2019】4924-537号 | 广播电视节目经营许可证 (京)字第08120号