登录
|
注册
首页
题库
打卡营
资料库
章节课
直播课
VIP会员
APP下载
二级建造师
工程资料库
一级建造师
二级建造师
一级造价师
一级消防工程师
安全工程师
医学资料库
执业药师
执业护士
初级护师
主管护师
自考资料库
行政管理专科
行政管理本科
汉语言专科
汉语言本科
会计专科
会计本科
工商管理专科
工商管理本科
成考资料库
高起点专/本
专升本
经济师资料库
初级经济师
中级经济师
金融资料库
基金从业
证券从业
银行从业
会计资料库
初级会计职称
中级会计职称
注册会计师
社工资料库
初级社会工作者
中级社会工作者
其它资料库
教师资格
AI资料库
基金从业
证券从业
银行从业
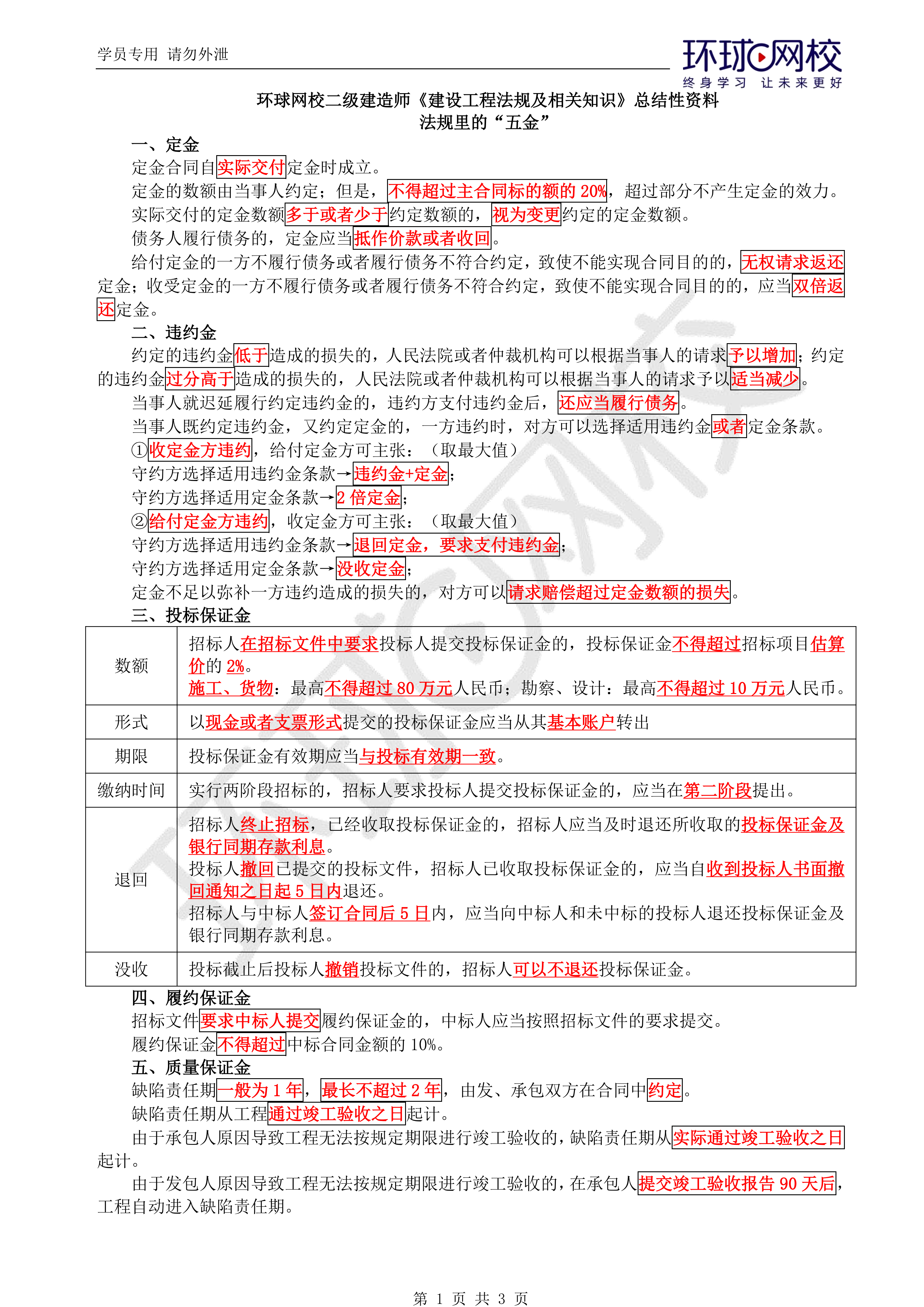
2026二建《工程法规》“五金”、时间总结
阅读数:54114
今日限时免费
(
00时 00分 00秒
后恢复原价¥9.9)
点击查看全文
相关阅读
·
2026二建《工程法规》万人模考卷及答案(二)
会员专属
阅读:52149
·
2026二建《工程法规》睡前半小时关键词速记
会员专属
阅读:45381
·
2026二建《工程法规》万人模考卷(一)
会员专属
阅读:45893
·
2026二建《工程法规》四色笔记
会员专属
阅读:35334
·
2026二建《工程法规》万人易错题
会员专属
阅读:21290
·
2026二建《工程法规》经典200题及答案
阅读:51672
·
2026二建《工程法规》考点速记手册
阅读:50493
·
2026二建《工程法规》图文考点总结
阅读:30211
·
2026二建《工程法规》早鸟入门测试卷
阅读:25479
·
2026二建《工程法规》章节分值分布表
阅读:12241
推荐使用万题库APP学习
扫一扫,下载万题库
免费领取考点资料〜
APP
微信扫一扫掌握
第一手重要消息
关于万题库
|
万题库大事记
|
网站声明
|
联系方式
|
帮助中心
京ICP证060677号 |
京ICP备15019602号-1
|
京公网安备11010802031217号
Copyright © 2014- 万题库(wantiku.com) 北京美好明天科技有限公司 |
营业执照信息
| 社会统一信用代码:91110 10832 72789 36N
出版物经营许可证新出发京批字第直170033号 | 网络文化经营许可证 京网文【2019】4924-537号 | 广播电视节目经营许可证 (京)字第08120号